新聞熱線:0855-8222000
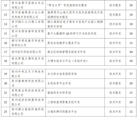
據悉,2014年12月30日,貴州省頒布了《貴州省科技創新券管理辦法》,并于2015年3月正式接受申請。貴州省科技創新券采取無償資助方式向企業發放,是一項普惠式的后補助政策,專用于企業向高校、科研院所、科技服務機構等單位或其他企業購買科技創新服務和技術成果,合同履行完畢后,由科技創新服務單位持科技創新券到貴州省科技廳兌現。






此次公示期為7天(2018年9月25日—10月1日),如有異議,請向省科技廳科技成果與技術市場處反映(聯系人:李娟 聯系電話:0851-85815654);
如有投訴,請向省科技廳直屬機關紀委(聯系人:臧樹東聯系電話:0851-85826205)、省紀委派駐省科技廳紀檢組(聯系人:郭丹 聯系電話:0851-85553961)反映。
凡本網注明“來源:黔東南信息港”的所有作品,均為黔東南信息港合法擁有版權或有權使用的作品,未經本網授權不得轉載、摘編或利用其它方式使用上述作品。已經本網授權使用作品的,應在授權范圍內使用,并注明“來源:黔東南信息港”。違反上述聲明者,本網將追究其相關法律責任。
凡本網注明“來源:XXX(非黔東南信息港)”的作品,均轉載自其它媒體,轉載目的在于傳遞更多信息,并不代表本網贊同其觀點和對其真實性負責。